關于召開第四屆全國煉鐵廠長技術座談會的預通知
各相關單位:
隨著國家“碳達峰、碳中和”戰略的提出,我國鋼鐵行業將面臨著新的轉型發展目標和任務,目前已有多家國內鋼鐵企業提出了實現“雙碳”目標的時間表和路線圖。煉鐵作為鋼鐵行業中碳消耗量和排放量最大的工序環節,實現“雙碳”目標任重道遠,意義重大。在此背景下,如何實現煉鐵工序的綠色、有序、高質量轉型和發展,促進整個鋼鐵行業達到“雙碳”目標,就顯得十分重要。
為了進一步研討在“雙碳”目標條件下,我國煉鐵行業的發展方向調整、工藝路線優化、新技術新裝備應用等重要問題,對接國家“雙碳”戰略,引導我國煉鐵行業的戰略轉型和綠色發展,中國金屬學會將舉辦2021(第四屆)全國煉鐵廠長技術座談會。會議定于廣東省召開。會議安排如下:
一、會議內容
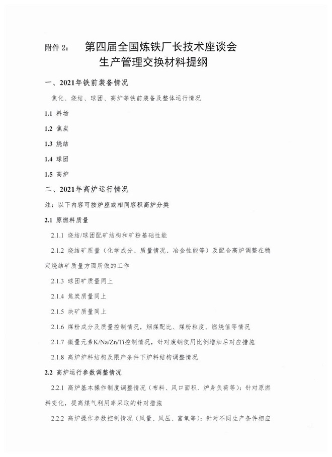
1. 總結2021年各單位煉鐵生產運行和技術創新情況(具體見附件2:交換材料提綱)。
2. 各單位圍繞實現“碳達峰、碳中和”、低碳煉鐵新思路、新技術、新裝備等相關問題的研討。
3. 煉鐵生產共性問題的討論。包括:高爐爐缸安全維護及長壽;耐材及冷卻壁應用;提升高爐技術經濟指標和長周期穩定順行技術措施;節能減排、超低排放、達標排放的相關措施;生鐵成本優化控制技術方法;煉鐵前沿技術應用;綠色煉鐵發展方向等相關問題。
4. 煉鐵領域團體標準的開展情況。
二、參會人員
各煉鐵廠廠長、技術負責人2-3人參會。
三、參會提供材料
1. 會議研討各單位煉鐵生產運行技術問題,大會場現場報告PPT合集。
2. 2021年各企業煉鐵生產技術總結交換材料word版本。各單位需提供本企業交換材料,會議期間交流下發各生產單位。接收材料聯系人:
姜曦 13811891085 jx@csm.org.cn;
jiangxicisa@163.com
四、會議時間和地點
會議安排:全天大會、討論、分組討論、現場參觀
會議地點:廣東(會議會場另行通知)
五、企業技術宣傳推廣
歡迎相關優秀煉鐵技術服務企業、大中修優秀服務供應商、煉鐵設備相關企業,以會議支持單位的形式參與會議研討、技術報告和現場技術推廣,詳情請與秘書處聯系。
六、其他事宜
1. 為提高座談會交流質量,會務組提供交換材料模板,請和會務組索取word版本交換材料模板,未提交合格交換技術材料的單位將不接受參會報名。請將參會回執(附件1)發送郵箱至:jx@csm.org.cn。
2. 本次會議不收取會員鋼鐵企業提交材料單位鐵廠代表會務費,食宿統一安排,交通住宿費用自理。
七、中國金屬學會會議秘書處
姜曦 13811891085 jx@csm.org.cn;
jiangxicisa@163.com
中國金屬學會
2021年11月1日
附件1:

附件2:































