9月18日,中華人民共和國工業和信息化部發布了《國家鼓勵的工業節水工藝、技術和裝備目錄(2025年版)》公示。

涉及鋼鐵行業內容如下:
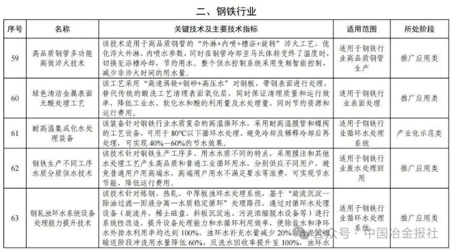
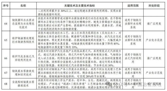
國家鼓勵的工業節水工藝、技術和裝備目錄(2025 年版)
(公示稿)



涉及鋼鐵行業,《國家鼓勵的工業節水工藝、技術和裝備目錄(2025年版)》公示
2025-09-19 15:29:00




來源:工信部網站
編輯:張雨恬
地址:北京市朝陽區安貞里三區26樓 郵編:100029 電話:(010)64442120/(010)64442123 傳真:(010)64411645 電子郵箱:csteelnews@126.com
中國冶金報/中國鋼鐵新聞網法律顧問:大成律師事務所 楊貴生律師 電話:010-58137252 13501065895 Email:guisheng.yang@dentons.cn
中國鋼鐵新聞網版權所有,未經書面授權禁止使用 京ICP備07016269號 京公網安備11010502033228